/users
/posts
/slides
/apps
/books
mysetting
/users
/posts
/slides
/apps
/books
2026-01-02 10:36
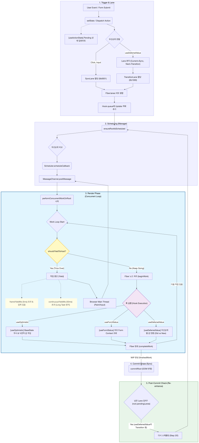
리액트 fiber 아키텍처 미리보기
안녕하세요 멍개입니다. fiber 아키텍처에 대해 포스팅을 위해 자료를 준비하고 미흡한 부분에 대해서 조사하고 있습니다. 포스팅 전에 대략적인 fiber 아키텍처가 어떻게 동작하는지 정리된 플로우 차트를 공유합니다. 이것은 fib...
더보기
Web
+ 더보기
삽질하는 멍개씨
0
0
0
댓글
댓글 달기
About
Badge
Contact
Activity
Terms of service
Privacy Policy